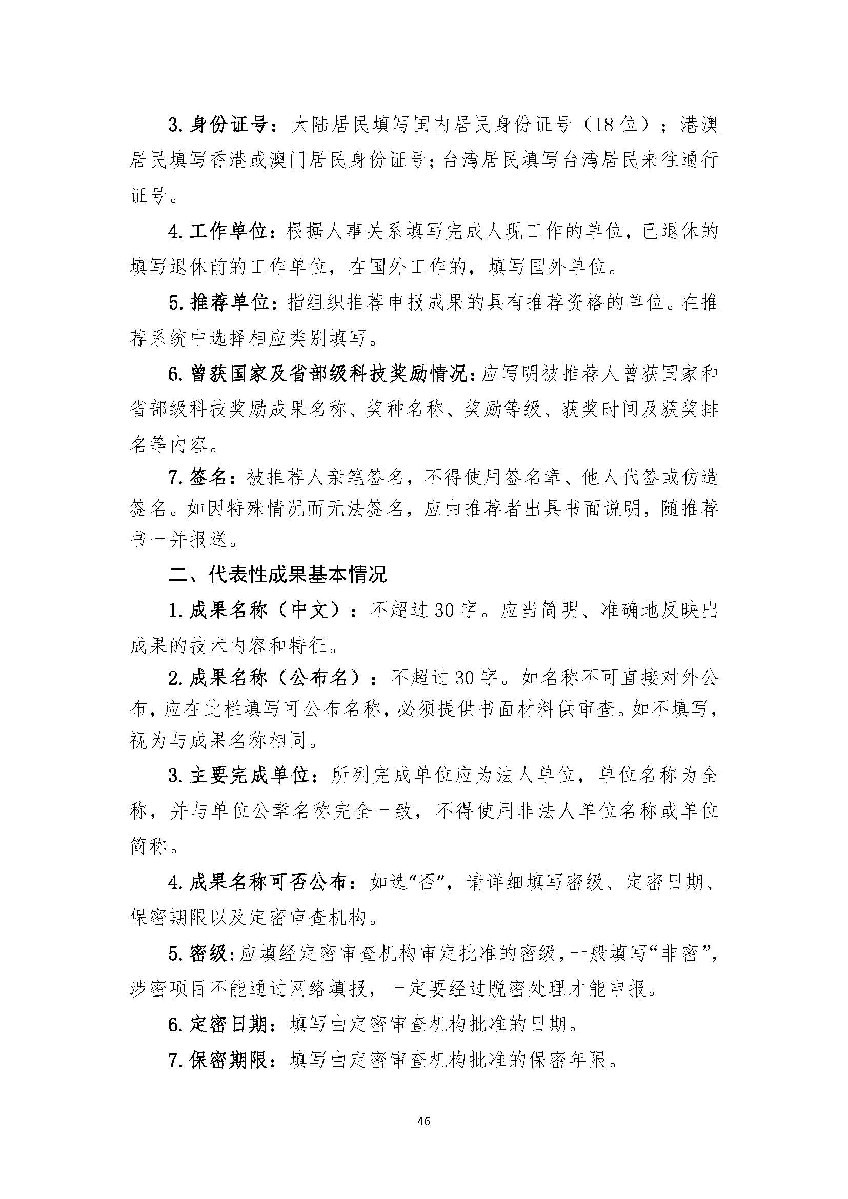
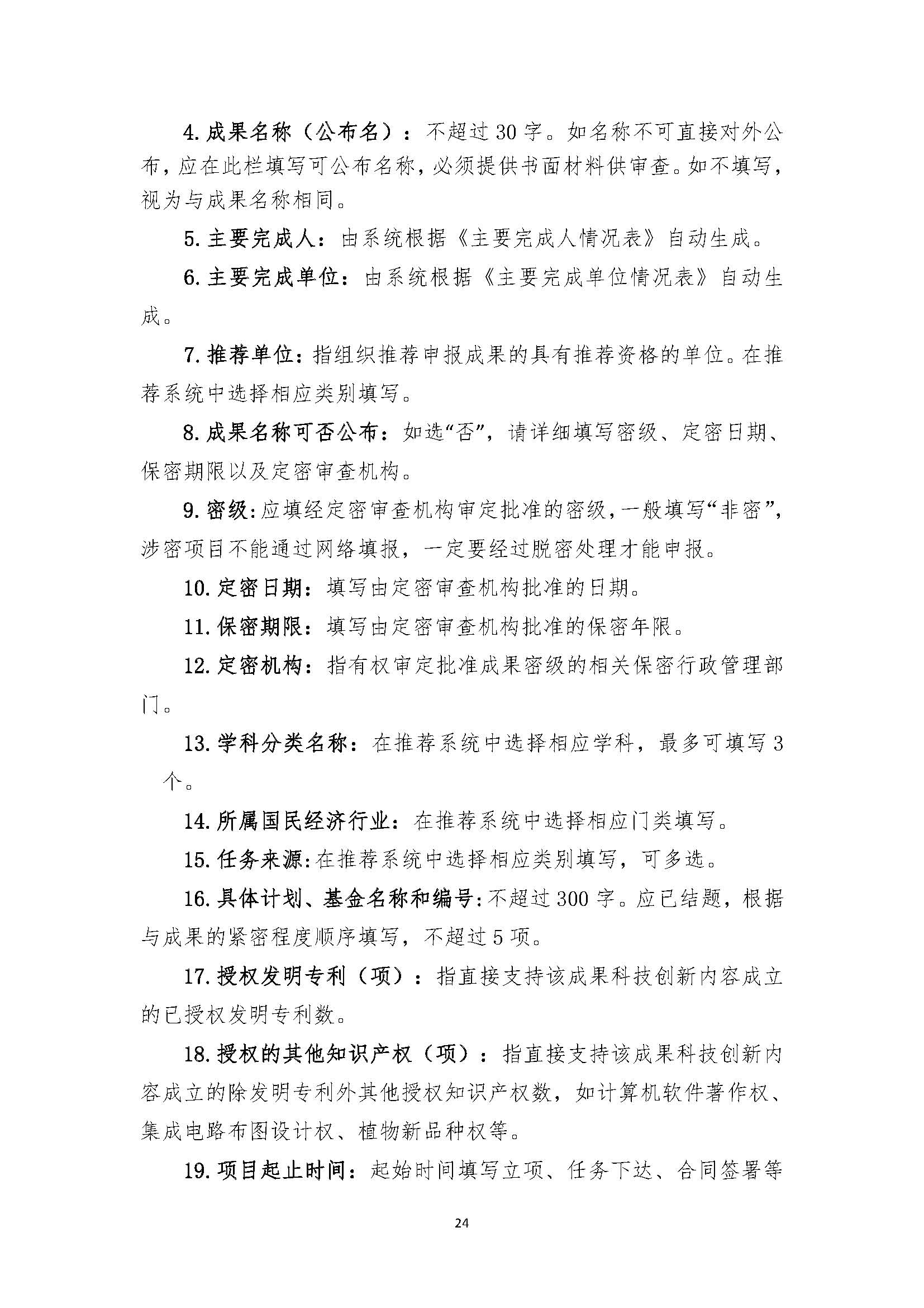
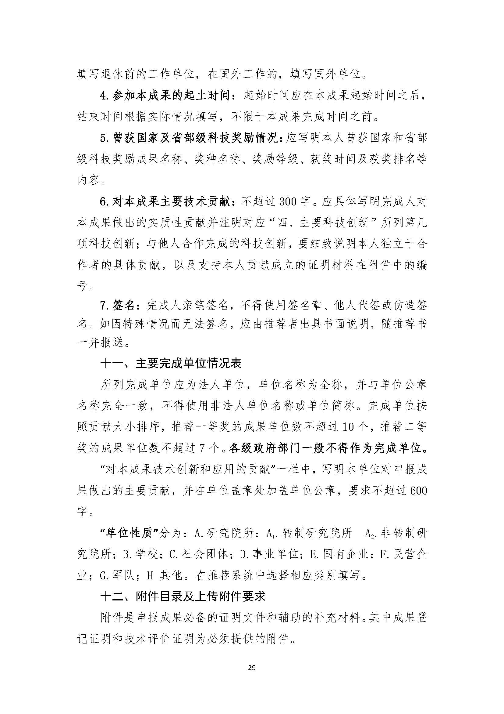
2025小姐威客热门话题,一品楼站街论坛一杯茶论坛全国兼职,一品楼站街论坛一杯茶论坛全国兼职,兰州一品阁论坛
欢迎访问太平洋学会网站
会员登录
首页
公告信息
学会简介
学会动态
社会活动
课题研究
学会理事会
分支机构
学会会员
学会秘书处
学会大事记
团体标准
自然资源科技奖
科技成果鉴定
学会章程
学会规章制度
工作文件
社团管理规定
太平洋学报
标准公告
学术会议
图书/期刊推荐发布
科技成果鉴定发布
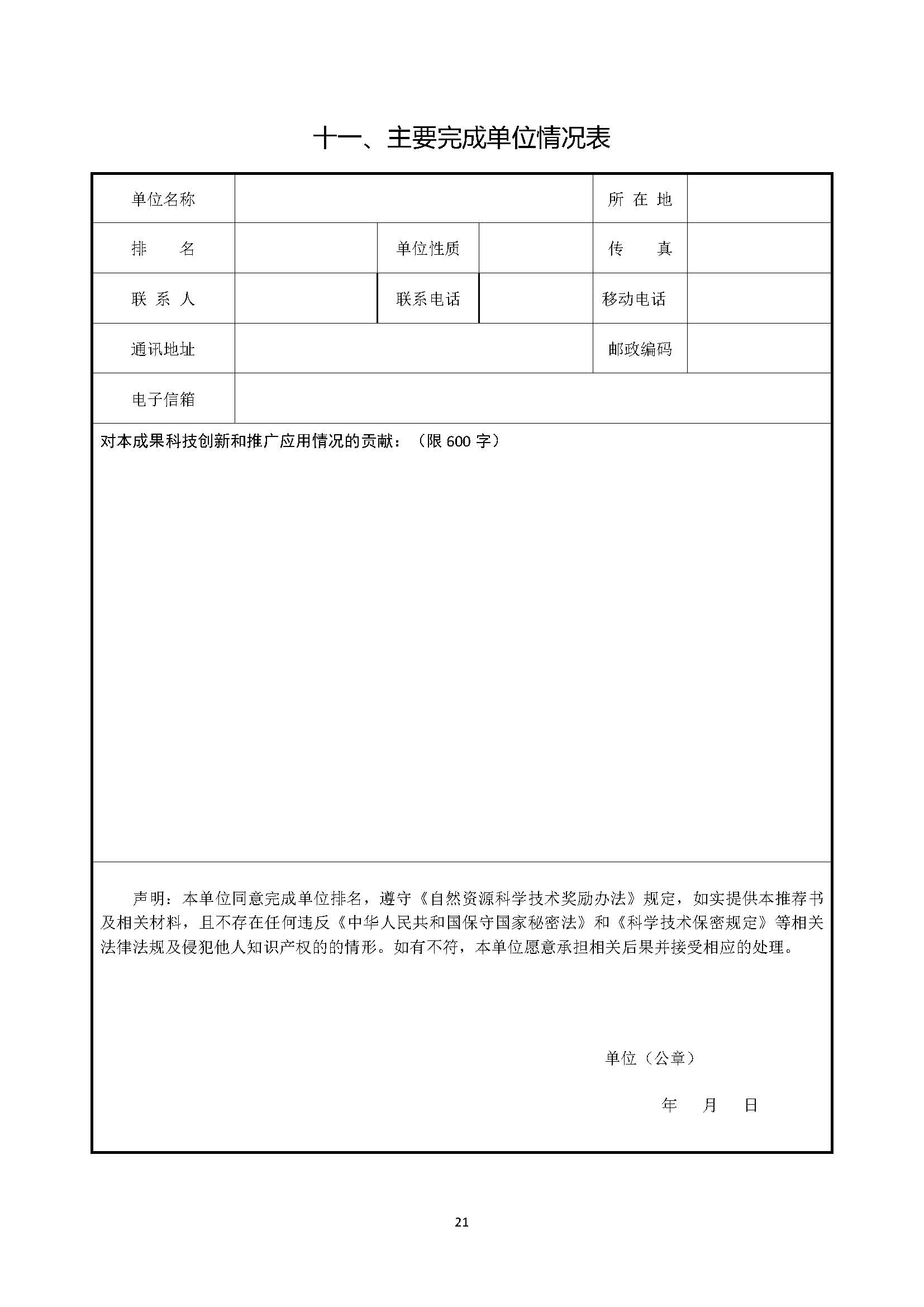
当前位置:首页>公告信息
关于开展2022年度自然资源科学技术奖推荐工作的通知
2023-02-10 15:45:49
13349
2022年度自然资源科学技术奖推荐工作通知-附件
/uploads/file/20221202/9ee5596c7c7f22099d825405e272e2cd.doc
上条:报名开启!海洋计算挑战赛今日扬帆起航
下条:中国太平洋学会标准公告2022年第3号
相关链接
中国政府网
自然资源部
中国社会组织网
中国海洋网
海洋出版社
太平洋学报
中国太平洋学会版权所有 联系电话:010-68511085 京ICP备17004193号-1