中国太平洋学会标准公告 2022年第1号
2022-01-13 16:06:00
6072
中国太平洋学会标准公告
2022年第1号
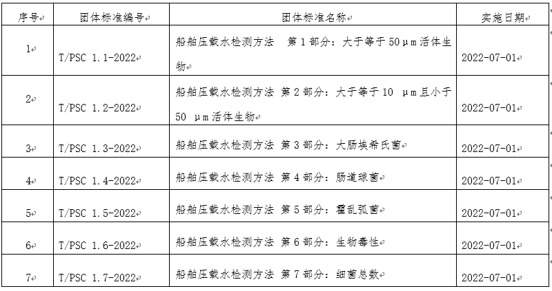
中国太平洋学会批准《船舶压载水检测方法 第1部分大于等于50μm活体生物》等7项团体标准,现予公告。
中国太平洋学会
2022年1月1日
标准文本下载链接:
船舶压载水检测方法 第1部分 大于等于50 μm活体生物.pdf

